这是一本有着自己独特风格的著作—它以理解司法过程的性质为旨趣。如同夏皮罗的《法院:比较法上和政治学上的分析》一样,吴贵亨、贺欣合著作品《千丝万缕的法院》同样旨在揭示被“神话”了的法院与司法,但它不局限于政治范围,将目光投至影响中国法院作出司法决定的行政、政治、社会、经济因素。它突破传统,从法解释学视野转向经验研究方法,从注重“书本上的法律”转到致力于“行动中的法”研究,从“法院自上而下是统一机构”的纵向固有思维转而“法院与政党、社会之间具有亲密、具体又复杂关系”的横向新式思维,全方位展示司法过程性质与社会生活之间的高度关联性。
该书是作者基于以往经验研究的学术积淀,对基层调研数载的经验材料进行总结和凝练的成果。题目使用的“千丝万缕” (embedded)一词十分恰当地反映出中国法律与社会之间相互缠绕、纠结的现实状况。这是经验研究领域的重要代表作之一,作品问世后引起热烈反响和讨论,目前国外已发表数篇该作品的评论,对书中的内容有十分翔实的概述,但本文不拘于此,另与他书比较分析该书独特的学术贡献、研究方法。
(一) 两桩离婚案引发的思考
作者开篇从故事性极强的两起离婚案司法处理着手,引领读者走进经验研究世界。一起案件发生于北方内陆,而另一起案件发生于南方沿海较大城市。离婚案件虽发生在不同地域,但同样是原告第二次向当地法院提出离婚请求,最终处理方式却截然不同。内陆四十岁妇女的再一次离婚请求依然没有得到新法官支持;而沿海地区当事人却用“无路可走”触发了法官的恻隐之心,请求最终得到支持。透过这两起案件,读者会产生巨大心理落差,“法律面前人人平等”的法律原则现实中并未得到实质落实,“司法是实现社会公平正义最后一道防线”的理想也不攻自破,他们更多感受到的是地域间司法运作过程的差异。
法院是行使国家审判权的机构,是事实认定、法律适用的主要场所。传统认知中,国家法院系统是统一体,法律是理性象征,法官遵循一致司法规则进行裁决。上述离婚案件依法处理相对简单,但为何当事人却迟迟得不到理想判决结果?也许作者不想让读者带着疑惑继续阅读,抑或作者本人性格直接、豪爽,对案件简单陈述后,紧接着便指出中国法院不是统一体,各地法院与它所处周围环境有紧密联系,甚至可以说是地方产物。法院之间由上级法官为自己培养的关系网是一种“地方性知识”差异,“知识边界”为各地上级法官参与本院复杂、疑难案件提供了制度正当化的理由。作为社会的有机组成部分,法院从来都不是独立机构,法院裁判从来不在纯粹真空的法律氛围中生成,司法文化受到社会政治、经济影响,因此司法过程中便夹杂着诸多非理性因素考虑。复杂社会环境为作者将法院作为研究对象提供了经验素材,法外因素对法院裁判过程的影响构成了该书贯穿始终的讨论主题和核心思想。
(二) 理想类型的创设:“单位式”(Unit)与“公司式”(Firm)法院
为分析不同地域中国法院内部司法过程差异,作者创造性地提出“单位式”与“公司式”法院两种理想模型。它们的设置之间存在较大差异,“单位式”法院注重“结果”( Outcome),“公司式”法院注重“产出”(Output)。两者最大的区别是法律运用的多少。作者在参观珠江三角洲沿海地区广东和内陆陕西法院后,为什么要别出心裁地提出两种法院理想类型呢?
本文以为,主要基于以下两点理由。其一,司法过程性质的复杂性、混合性。正如书的主线是研究行政、政治、经济、社会对司法的影响那样,理解中国法院的司法过程,就不得不考量中国语境下法外因素对它的作用。该书曾明确指出“中国法院系统是无比巨大且复杂的官僚体系”,那么“中国法院不是以相同方式运作”,因此运用“自上而下单一视角研究框架就难以解释各地区法院之间的不同。”作者的贡献之一就在于成功提出了“单位式”与“公司式”法院作为两种观察中国法院“异质性”的不同框架,以“可能性”为中介探讨事务的“现实性”。透过上述两种研究框架,读者可以更好地理解中国法院的类型归属。
其二,受韦伯“理念型”思想启发,作者提出两种类型的实质是为了更好地对比、理解中国司法系统内部的不同。印证了关于韦伯“理想类型”概念提出的初衷“正是由于它的实际进程与理想类型进程的差距,更易于认识它的真正的动机”。也符合韦伯视社会学为“建立类型概念,并追求经验事实普遍规律的一门学科”。因此,作者提出的理想类型不仅能够使读者更容易地观察到法律运用多少对法院类型划分的决定作用,而且可以体验“单位式”与“公司式”法院在有关组织、控制、逻辑、沟通方面不同的机构特性,感受法院内部对“产出”和“结果”重视程度不同而导致司法决定过程性质的差异。作者基于同样性质案件在不同法院得到不同对待现象,进一步具体将中国法院划分为“裁决型”导向和“调解型”导向,而与上述两种理想类型的主要划分标准相同,其依据都是法律在司法实践中运用的比例。两种法院有着不同司法目的观:“裁决型”法院更倾向于依法裁决,效率是重要的考量因素;而“调解型”法院更关注案件处理结果,“案结事了”成为其终极目标。
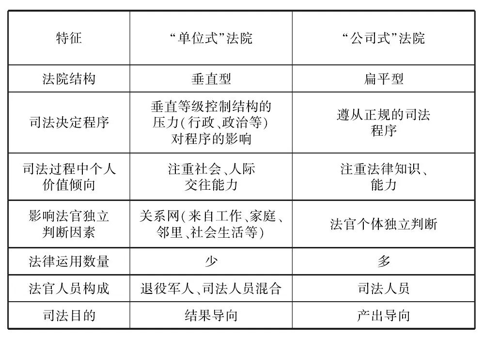
随后,作者在书中具体就“单位式”法院和“公司式”法院特征做了详细的区分、解构。本文试将二者的主要区别整理如下:(见表1)
表1 两类法院的特征
观察上述两者的特点,本文认为两种理想类型更像对欧陆法系司法制度与英美法系司法制度的回应,如同达玛什卡著作《司法和国家权力的多种面孔》中对“科层理想型”与“协作理想型”概念的创造性提出,事实上,“单位式”法院与“科层理想型”、“公司式”法院与“协作理想型”呈现高度同质化特征,都是基于欧陆法系、英美法系核心特点总结、凝练生成的概念。但“单位式”与“公司式”词语运用更符合中国语境,也因通俗易懂而迎合中国人“口味”。可更形象地进一步描述,“单位式”结构更像上窄下宽的金字塔结构,底层人员看不到顶端领导的权力操作过程,而“公司式”结构则更像长方体结构,所有人都可以彼此一览无遗。
“现时代是一个理智化、理性化和‘祛魅’的时代”。这个时代崇尚知识、科技、法律等一切理性化的产物。中国法院在“知识化”( intellectualization)时代潮流中也逐渐觉醒、抬头,社会环境变化造成中国法院向着“公司式”法院嬗变,这首先应验于中国东部沿海法院。弱化的等级监控导致“准市场机制”(quasi-market mechanism)在法院悄悄生长。“花费一税收”( cost-revenue)的财政计算方式使得法院像其他市场主体一样可根据偏好选择税收多的案件类型。由此,它便有了“唯利益是图”的契机,这与书中更注重“产出”的观点在逻辑上保持了一致。但本文认为,法院是国家公权力的代表,如今司法审判权被国家垄断,当“公司式”法院参与到市场竞争成为市场主体时,产出虽提高了,却丧失了作为审判机关中立的司法立场,也离“正义”价值目标渐行渐远。正如有位学者指出的那样,西方民事诉讼中的主要冲突是公正与经济、公正与效率、形式公正与实质公正的冲突和背反。在这些冲突中,首要是公正与效率的冲突。这使我们开始思考公正与效率间紧张又矛盾的关系,也提醒大家警惕将“公司式”法院过分神圣化宣扬;而作者也提示,切勿“将‘公司式’法院与西方独立法院混为一谈”。司法改革过程中应尽力保持中立立场,结合中国司法环境和土壤理性、综合地衡量两种法院模式利弊,而不能一味地向西方法院看齐。
(三) 司法过程性质:理性与非理性的混合
“理想型”的大厦已建构,紧接着作者将视角转向理念与现实之间的“偏离”现象。为突出现实中法院与上述两种类型法院区别,实现类型建构目的,作者对本书结构精心编排、步步为营,在两种理想类型法院框架内论述四种非理性因素分别对司法过程性质的影响以及制度变形,为后续不同司法环境下形成的中国法院类型提供了对比、参照模板,这无疑是成功运用韦伯“理念型”概念的典范。
司法过程性质会受到社会环境影响。“理想型”司法制度受中国特有社会环境影响,实践操作中也出现了“偏离”并渗入非理性因素。作者提到,20世纪90年代以降,最高人民法院在所有法院提倡运用英美法系“对抗制”式审判。但“中国式对抗制”却被作者称为“更像是短时间冲刺”或“快餐店里你在点餐,而服务员却急着与下一位顾客交谈”。据作者观察,真实中国法院场景司法过程的运作中,大多法官都会限制律师对证人的提问数量,但对比英美法系法院,律师对证人可以进行详细的交叉询问(cross-examination)。因此作者将此现象戏称为中国式“三分钟交叉询问”。这根源于我国法官普遍视“书证为王”的司法环境。如一位学者曾以日本交叉询问制度移植经验作为样本,认为“移植制度可能会与本国的诉讼体制、具体制度、原则以及法观念意识等环境产生排斥作用”。“理想很美好,而现实却很骨感”,司法环境对制度运行的影响使法律理性与非理性因素之间发生碰撞是作者在本书“承办法官的日常生活”一章中重点表达的主题。
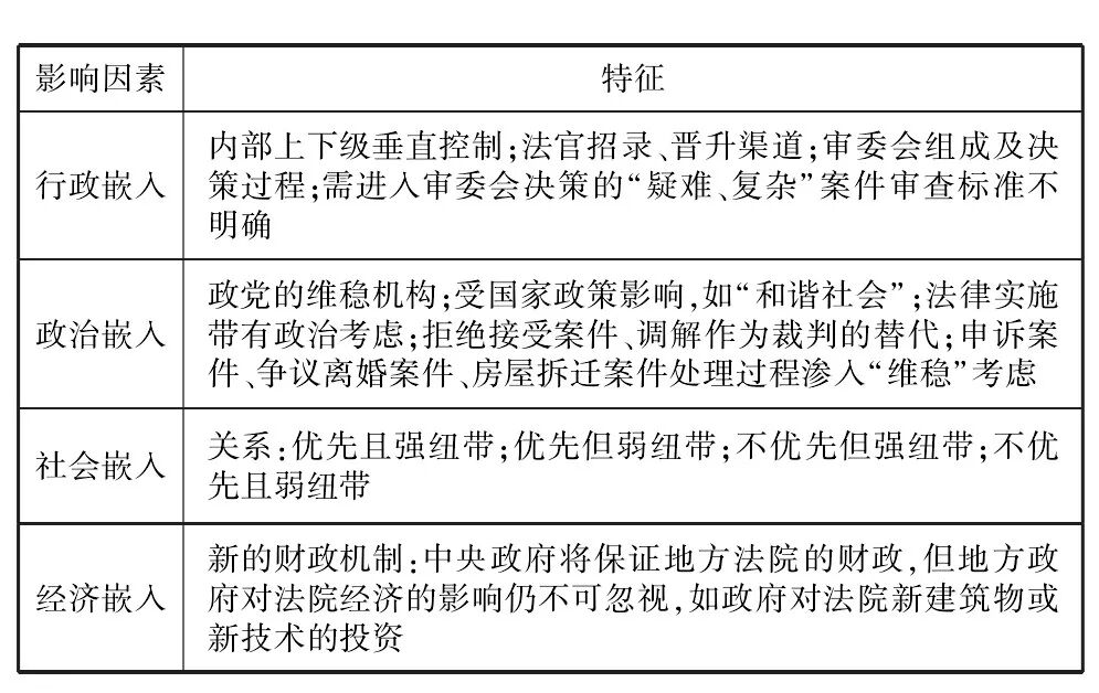
基于上述对理想制度偏差的描述,我们还会认为现实司法环境下“理想型”法院存在吗?当然,无论从作者还是读者的角度回答均应是否定的。当作者真正开始中国法院调研时,我们发现现实的中国法院不符合任何一种纯粹类型,更多像两者的混合、折中。对此,本书提出有关法院与司法四个论证命题,即司法无法与行政、政治、社会、经济因素脱离,随后尝试将中国法院之间“异质性”及类型“多样性”归因于四种因素的影响。论证时,作者参观法院审判过程、观察审判庭人员之间的互动、通过采访主审法官了解他们在法院里的行为及对当事人的言语作何反应、采访当事人和律师等,这些田野工作的展开是为了更直观地反映司法现状。“从制度分析转向过程分析”可以更好地描述此部分写作手法的运用,重视过程更因为“现实中使审判制度运作的都是活生生的个人”,也更能助力司法过程的实证研究。作者认为,司法过程的性质“难以定义”,这与夏皮罗“法院部分是政府官僚机构,部分是专业机构”的立场一致。虽对性质难以界定,但该书仍将影响因素在单位式与公司式法院的嵌入大致分为四种,本文试将二者的主要区别整理如表2所示:
表2 四种嵌入的特征
该部分大篇幅引用作者与承办法官访谈对话。直观的材料加之平实的语言使读者仅通过书本对现实司法环境拥有了更真切了解。这是经验研究的独特魅力,它真实不做作、踏实不浮夸、低调而优雅。
但大量运用经验材料并未使这部分写作显得敷衍甚至有堆砌材料之嫌,个案安排都是作者独具匠心的表现。在说明中国“审判一行政”及“审判—政治”的固有制度逻辑、中国式调解的实用导向思维方式、“关系”纽带对法官造成的羁束等问题时,引用的经验材料赤裸裸地揭示了中国司法环境的现实状况。如论述行政对司法的作用时,书中引用了承办法官流露出的真实话语,他坦言道:“法院要求我们在遵守法律和促进社会和谐之间取得平衡。某条法律可以非常明确。如果你依法裁决,结果可能会与现在中央提倡的东西相矛盾。例如,强调调解和社会和谐。”分析社会纽带对法官裁决造成的影响时,法官如是说道:“在我担任一线法官的那些年里,我从未听到我的领导说你应该这样做,或者你应该那样做。他们不会这么说的。他们只会告诉我谨慎处理这件事。”而另一位法官也发表了同样看法:“我的老板倾向于以相当谨慎的方式说话。这是中国的方式。当然,这并不意味着他没有权力。他在那边。他就像一个国王。他可能是直接的。他本可以直言不讳的。”访谈材料的恰当运用,使得作者的观点立刻变得生动、鲜活起来,将行政、政治、社会、经济等法外因素对司法的影响以可感知的案例呈现给读者,“千丝万缕”的联系立刻在读者眼前立体起来。文本分析加之经验材料运用,脱离了僵硬书面说辞,文章即刻变得有血有肉。
该书分析司法性质的部分,也穿插了诸多案例为论点支撑物。如谈及社会因素时,将关系分为四种类型,包括优先且强、优先但弱、不优先但强、不优先且弱关系。为说明关系运作是“隐形”、难以察觉的,把七旬老人被车撞的交通事故案作为分析样本,深入剖析其中当事人、法官后发现关系的运作使法官的中立性受到极大影响:他提供法律建议、增加对方赔偿数额、减轻原告方的责任比例,为原告节省时间、金钱。再如一则案件,法官为促成双方当事人调解成功,访谈期间出门接了通电话后回来说道:“我知道打电话给律师和当事人不好,但有时我必须这样做。我得确保双方快要达成一致的解决方案时能够找到我。”案例的注入克服了传统法学著作的枯燥无味,“接地气”的案例使读者阅读该书后可感受到“司法就在身边”。多种写作技巧的运用只为证实“法院是由不同的社会力量塑造的机构”主题,揭示社会生活对司法决定作出的影响:法院逃不出受到社会存在影响的宿命,它是与社会环境有着“千丝万缕”联系的法院。
这似乎违背了法院作为裁判者需保持中立地位的司法逻辑,读者甚至开始怀疑在这种社会环境下、这样的司法决定作出过程得出的最终裁决能与合法性沾边吗?但作者在书中提醒读者,法院从来都可视为政府机构的组成部分,行政、政治功能主导的中国式司法,社会对其进行考量、评价的标准绝非仅是严格依法审判,必然夹杂政治治理功能的期望。“治理”与“规则”之间随时可能展开竞争。基于对这点的透彻理解,将视线转移到苏力在(送法下乡:中国基层司法制度研究》中有关“老人赡养案”的叙述,也就能够重新审视、理解为何在老人一纸诉状将四个儿子告上法庭之后,法官超越老人的诉讼请求范围,调解范围由赡养费问题扩展至老人后续衣食住行问题。这种“一揽子”纠纷解决方式不能不说是基层法官贴近中国现实的生存智慧。僵硬的法律规则已不能满足基层法官的现实需求,面对血淋淋的现实矛盾,他们必须考虑将纠纷更好地“治理”完毕,以除“后患”。
若《送法下乡:中国基层司法制度研究》是中国司法制度经验研究的开山之作,那《千丝万缕的法院》既是相关领域的继承,也有区别与突破。何为继承?这体现在两者研究主题、对象、进路的一脉相承。从研究内容角度,《送法下乡:中国基层司法制度研究》是从司法行政、政治功能维度展开对“送法下乡”现象、基层法官“地方性”司法知识和司法行为、基层法官专业化问题的讨论,但《千丝万缕的法院》大致将上述问题融合于行政、政治、经济、社会因素对司法性质影响的经验材料之中探讨。何为区别?《送法下乡:中国基层司法制度研究》偏重逻辑推导、思维训练,而《千丝万缕的法院》侧重经验材料论述;前者擅于表达立场,而后者更倾向保持价值中立立场,同样是解读中国法院审委会制度,苏力进行了“温和的辩护”并强调了它的政治、责任分担功能使得它在基层法院具有相对合理性。而本书作者持谨慎态度,始终未表达自己的偏好。“什么是你的贡献?”这是苏力在书中发出的呐喊。以此衡量《千丝万缕的法院》价值,该书不仅是《送法下乡:中国基层司法制度研究》的继承作品,而它也有自己独特学术贡献:学术眼界更加宽广。从司法政治化的单一视角转换为透过行政、政治、经济、社会因素审视司法过程的全方位视角;“单位式”“公司式”法院理想型的提炼为认识中国法院提供了一面镜子,生动揭示了中国表面统一的司法制度之下存有的地方法院差异,同时促进对中国司法专业化前景的理解。(四) 代结语:实践主义视野下的经验研究
法律是社会的产物。在中国法院转型关键时期,如何剖析目前司法环境下社会对法院裁决造成的非理性影响?如何通过有效的研究方法探寻法律与社会间衔接点?等等问题都值得思考。方法之于学术研究“宛如罗盘之于航海,恰如渔具之于垂钓”,而“法学是世俗之学,乃经世致用之道”,一旦法律与社会实践发生分离,易造成“实践抛却理论,理论偏离实践”。经验研究侧重于在社会实践中进行法学研究,具有强烈问题意识。因此对法律的经验研究而言,该书求真且写实的行文特点、研究进路均具重要借鉴意义。这集中体现在作者论证非理性因素部分时秉承价值中立的学术立场,利用收集的基层法院真实材料,让素材“说话”。
同时作者的眼光已不再局限于法学领域,也不再拘于自己的法律人身份,而是“不时地冒险翻过专业领域的墙头”,在更辽阔的社会生活中驰骋,横跨政治、经济等领域。作者采用类似“小叙事,大视野”的研究思路“在细微处构建宏大”。如果说前半部分理想类型的建构是宏观和形而上的,那作者在书后半部分对司法性质影响因素的精彩论述则可以概括为具体而又实际的。从细微处入手,运用一个个具体的经验材料最终勾勒出法院运作真实场景。
不可避免,该书的经验研究方法也可能遭遇种种批评。其中,最尖锐的声音可能来自传统研究领域,直指经验研究提出问题后没有解决对策,是“不负责任”的表现。但本文认为,经验研究本需秉持价值中立立场,发现事实并完成对事实“是什么”的基本描述,而如若提出“应是什么”构想就必然将个人主观价值取向倾注到成果之中,所以不应该苛求经验研究像对策性研究那样提供一整套解决方案。
诸如此类的批评丝毫不减损该书的学术价值,即注重实践中的司法运作与纠纷解决,注重法律与社会生活、社会现象的联系,跳出法条中心主义的局限视野。不应将法律作为“剪刀”充当改变社会的工具、形塑我们的生活,而是应发挥“镜子”作用映照社会生活并使法律贴近生活。该书对于中国法院研究的意义不仅仅局限于司法制度研究领域的学术增量,这种专注于研究社会现象以实践带动司法研究的方法论为我们开阔了学术视野,更具启示意义。
来源:“法律与社会科学”公众号

